买球赛的app官网
站群导航
买球赛的app官网
管理机构
师表先锋
团委
工会
教务处
学生工作处
纪检监察室
科研处
宣传统战部
人事处
安全保卫处(人武部)
财务(审计)处
对外交流合作处
后勤管理处(信息技术中心)
教学单位
学前一系
学前二系
音乐系
美术与设计系
基础部
马克思主义学院
教辅机构
图书馆
附属幼儿园
花朵幼儿园
姑香苑幼儿园
教育幼儿园
热门搜索:
×
搜索过于频繁,请输入验证码
网站首页
部门简介
通知公告
学工动态
招生就业
招生直通
就业指导
心理健康
学生资助
关工委在线
规章制度
社区建设
您的位置:
首页
>
管理机构
>
学生工作处
>
通知公告
>
详细内容
通知公告
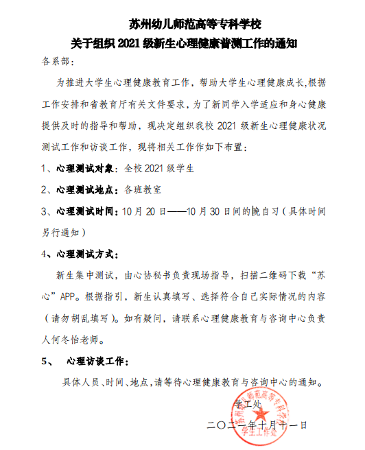
关于组织 2021 级新生心理健康普测工作的通知
来源:
发布时间:2021-10-11 11:07:51
浏览次数:
次
【字体:
小
大
】
分享到:
【打印正文】
×
用户登录
登 录
账号密码登录
成功登录后,
保持登录状态
忘记密码?
用户登录