买球赛的app官网
手机版
|
站群导航
买球赛的app官网
管理机构
师表先锋
团委
工会
教务处
学生工作处
纪检监察室
科研处
宣传统战部
人事处
安全保卫处(人武部)
财务(审计)处
对外交流合作处
后勤管理处(信息技术中心)
教学单位
学前一系
学前二系
音乐系
美术与设计系
基础部
马克思主义学院
教辅机构
图书馆
附属幼儿园
花朵幼儿园
姑香苑幼儿园
教育幼儿园
热门搜索:
×
搜索过于频繁,请输入验证码
网站首页
系部概况
艺术系简介
专业建设
师资队伍
党团建设
组织机构
党建动态
团学工作
教务管理
德育管理
学生工作
学生资助
心理健康
艺术成果
学生作品
精彩瞬间
规章制度
您的位置:
首页
>
教务管理
>
详细内容
教务管理
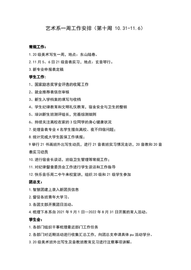
艺术系一周工作安排(第十周 10.31-11.6)
来源:本站原创
发布时间:2022-10-31 09:13:00
浏览次数:
次
【字体:
小
大
】
分享到:
【打印正文】
×
用户登录
登 录
账号密码登录
成功登录后,
保持登录状态
忘记密码?
用户登录